请登录
注册
微信登录
我的资料
淘宝开店
Home
淘宝教程
Nav
电商素材
Nav
行业资料
Nav
制作服务
Nav
赠品常用
Nav
留言板
Messages
全套课程
如何开网店
开店流程
开店基础
店铺装修
运营问题
直通车推广
美工教程
常见问题
淘宝素材
抖音素材
快手素材
小红书素材
视频号素材
所有产品
教育培训
医美健康
法律文书
金融行业
工业制造
民生服务
医院培训
收藏
|
分享
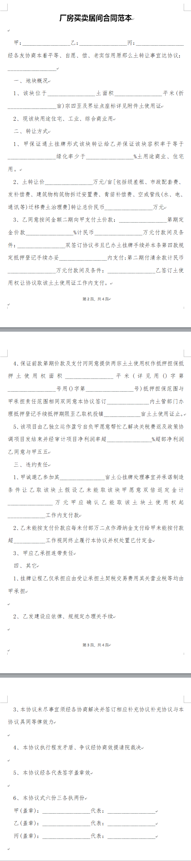
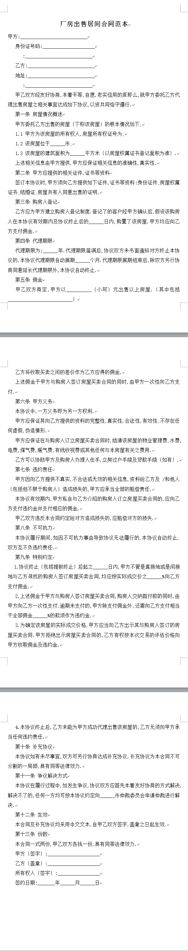
厂房出售居间合同范本文档集
价格:
¥
28.00
立即购买
产品保证
电子版非实物
买1送1
产品详情
版权免责声明